02. About Me
I'm Nikhil
Premachandra Rao
Data Scientist with 5+ years of experience designing and deploying end-to-end data and machine learning solutions across finance and healthcare domains. I specialize in transforming raw data into actionable insights through predictive modeling, cloud-native pipelines, and scalable analytics systems. Skilled in Python, SQL, Airflow, Snowflake, and Azure ML, I combine a strong foundation in mathematics and machine learning with hands-on expertise in AWS, dbt, and real-time data platforms. Passionate about building intelligent systems that enhance decision-making, drive operational efficiency, and create measurable business impact.

03. Timeline
Oct 2025 - Present
KATBOTZ
Data Analyst
University of Massachusetts Dartmouth
Master of Science - Data Science
Aug 2023 - Sept 2025
May 2022 - Jul 2023
HCL Tech
Data Scientist
Oracle Cerner
Software Intern
Jan 2020 - Apr 2022
May 2019 - Oct 2019
CMTI
Software Engineer Intern
Arcapsis
Freelance Data Scientist
May 2018 - Nov 2018
2016 - 2020
Siddaganga Institute of Technology
Bachelor of Engineering - Computer Science
04. Noteworthy Projects
Featured Project .02
ModelMind
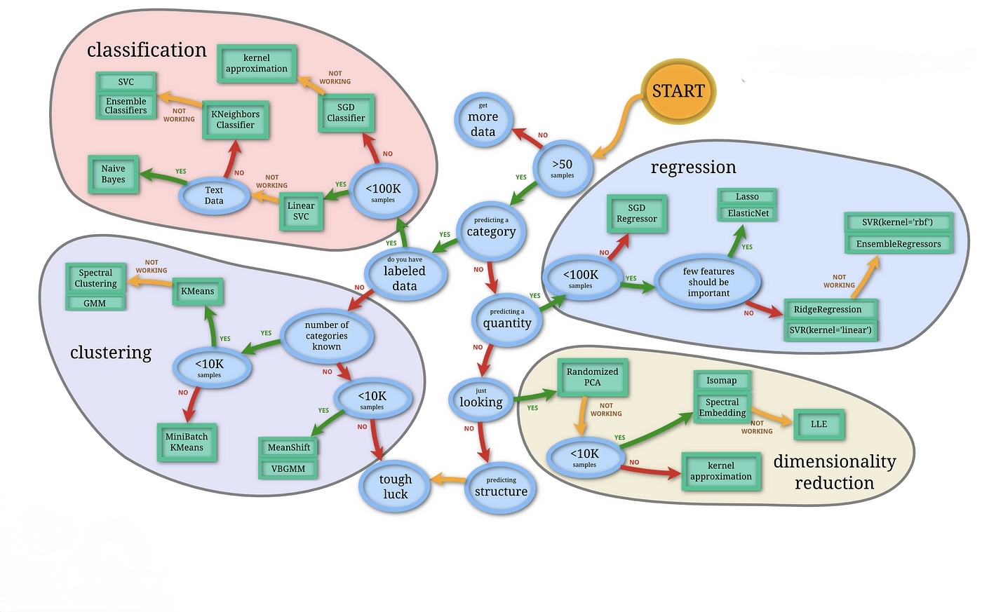
This project automates ML model selection by profiling datasets and predicting the best-performing algorithm based on the first 10 rows. It detects task type (regression/classification), applies rule-based filters, evaluates multiple models, and recommends the top performers based on R² and RMSE scores.


Featured Project .03
LLM-Powered CSV Chatbot
This project enables natural language querying and analysis of CSV datasets using a local LLM (Ollama). Users can upload datasets and ask questions, which are interpreted by a Flask-based chatbot that wraps, routes, and executes Python code dynamically. Automated environment setup and cleanup scripts streamline deployment and maintenance.
Other Noteworthy Projects
IMDB Sentiment Analysis
A deep dive into movie review sentiment analysis using classic ML and transformer-based models. Includes TF-IDF + Logistic Regression, fine-tuned BERT/RoBERTa, misclassification analysis, visualizations, and a live sentiment prediction demo.
Predict Diabetes Web App
Diabetes Prediction Project leverages machine learning to develop a robust model for early diabetes detection with comprehensive data analysis and web-based interface.
Purchase Prediction using XGBoost
An XGBoost-based machine learning model to predict customer purchase behavior (CH or MM) using the OJ dataset from the ISLR2 library. Includes data preprocessing, model training, and evaluation with a 50:50 train-test split.
AppSuccess Predictor
This project predicts whether a smartphone user will download an app after clicking a mobile ad using Random Forest. It includes data preprocessing, feature engineering, model building, and evaluation with key insights on feature importance.
Note Forgery Detection
ML project for detecting genuine vs. forged banknotes using wavelet-based feature extraction from 400x400 grayscale images, trained on the A6DATA.csv dataset for financial security applications.
Wage Prediction Model
Analyzing wage data with visualizations and applying multiple models for prediction and performance comparison.
Flask Web Application for Data Analysis and Prediction
A Flask-based web app that processes and visualizes data, and provides predictions based on a trained linear regression model.
XGBoost Model for Predicting Customer Purchase Behavior
Training an XGBoost model on the OJ dataset for binary classification, followed by feature importance analysis, model evaluation, and hyperparameter tuning.
Random Forest Model for App Download Prediction
Building a random forest model to predict app download probability, including feature engineering and model performance evaluation.
Logistic Regression for Classifying Genuine vs Forged Banknotes
Building and evaluating a logistic regression model to classify banknotes based on wavelet-transformed features and their entropy.
Genetic Algorithm for Solving the Traveling Salesman Problem (TSP)
Implementing a Genetic Algorithm with Selection, Crossover, Mutation, and Fitness Evaluation to solve the Traveling Salesman Problem.
05. Certifications
Supervised Machine Learning: Regression and Classification
DeepLearning.AI, Stanford University
June 2024
ID: MCQEAHC8LAGS
Unsupervised Learning, Recommenders, Reinforcement Learning
DeepLearning.AI, Stanford University
Sept 2024
ID: IGZ9WVSUZCYZ
ChatGPT Prompt Engineering
DeepLearning.AI, Stanford University
Jan 2025
ID: 822e8d23-6e6a-4cea-b49c-b195106074d5

